植物作为定植生物,与动物不同,无法主动避开不利的环境因素,因此,它们必须不断应对由生物和非生物因素引起的环境变化。如何精准且有效地应对这些挑战,是植物生存与繁衍的核心课题之一。光照作为植物生长和发育的关键环境信号,在其生命周期中发挥着决定性作用。同时,植物激素作为内源性调节因子,在植物适应光环境、完成光形态建成的过程中,扮演着不可或缺的角色。
当植物遭遇病原菌侵袭时,会迅速启动免疫防御机制,并合成大量水杨酸(Salicylic Acid,SA),以增强免疫反应。然而,免疫反应是一个能量密集型过程,通常会抑制植物的正常生长。因此,如何在免疫反应与正常生长之间找到平衡,一直是植物学研究中的重要议题。尽管现有研究已广泛探讨了植物激素在光形态建成中的作用,水杨酸作为植物免疫激素在这一过程中所发挥的作用仍未得到足够关注。
水杨酸的受体NPR1(NONEXPRESSER OF PATHOGENESIS-RELATED GENES 1)是水杨酸信号转导的关键调控因子,在植物免疫反应中发挥着核心作用。然而,植物如何整合光信号与水杨酸信号以应对复杂的环境变化,以及水杨酸在光形态建成中的作用仍未得到深入和系统的研究。同时,NPR1在光形态建成中的作用机制也尚不明晰。深入研究水杨酸及其受体NPR1在植物光形态建成中的角色,不仅有助于揭示植物如何协调免疫反应与生长发育之间的关系,也为理解植物如何适应动态变化的环境提供了重要的科学依据。
在植物光信号转导和生长发育的调控中,光敏色素相互作用因子(Phytochrome Interacting Factors, PIFs)是重要的转录因子。在光照条件下,PIFs通过泛素化途径迅速降解,以精确响应光信号;这一精细的调控机制确保了植物能够在动态变化的光环境中准确做出适应性调整。然而,尽管已有研究揭示了其它 PIFs 稳定性调控的泛素连接酶,但PIF4 蛋白稳定性调控的具体机制仍不清楚,亟待进行深入和系统的研究,揭示其背后的分子机制及生物学意义。

近日,williamhill英国官网/william威廉中文官网现代农业研究院/潍坊现代农业山东省实验室/小麦育种全国重点实验室邓兴旺教授团队与中国农业大学植物保护学院杨丽教授团队合作,在《美国科学院院刊》(PNAS)在线发表了题为《NPR1 promotes blue light-induced plant photomorphogenesis by ubiquitinating and degrading PIF4》的研究论文。该研究揭示了水杨酸通过NPR1-PIF4信号模块促进植物光形态建成。研究发现,在蓝光条件下,水杨酸受体NPR1作为CUL3依赖性的E3泛素连接酶,介导PIF4的翻译后调控。具体而言,NPR1促进了PIF4的泛素化,并通过26S蛋白酶体途径在细胞核中降解PIF4,从而显著降低了蓝光条件下PIF4的蛋白水平,抑制了植物胚轴的伸长。此外,蓝光受体隐花色素(Cryptochrome, CRYs)通过促进NPR1与PIF4的相互作用及其泛素化,进一步增强了这一过程。这项研究不仅揭示了NPR1在植物光形态建成中的新角色,还阐明了其在蓝光响应中的独特调控机制,为植物如何平衡免疫反应与生长发育提供了新的分子机制和理论依据。揭示了此前未知的在蓝光条件下对PIF4进行翻译后调控的机制,丰富了我们对植物光形态建成的理解,也为未来相关研究提供了新的视角。

图1. 水杨酸通过NPR1-PIF4信号模块促进植物光形态建成
该研究首先对水杨酸处理条件下的野生型(Col-0)拟南芥幼苗下胚轴长度进行了统计分析,结果显示水杨酸显著抑制了拟南芥下胚轴的伸长,即促进植物光形态建成。随后,研究团队对不同基因型的拟南芥幼苗(包括pif4-2, 35S::PIF4-MYC, npr1-1, 以及35S::NPR1-GFP npr1-1)在水杨酸处理下的下胚轴长度进行了进一步分析。结果表明,NPR1与PIF4共同参与了水杨酸对拟南芥下胚轴伸长的调控(图1)。此外,通过比较不同单色光条件下npr1-1与Col-0的下胚轴长度,以及Col-0、npr1-1和35S::NPR1-GFP npr1-1的子叶面积,发现NPR1在蓝光条件下正向调控植物的光形态建成(图2A, B)。

图2. NPR1通过与PIF4直接互作正调控蓝光光形态建成
研究进一步表明,NPR1通过与PIF4直接互作来正向调控光形态建成。具体而言,NPR1与PIF4在细胞核内发生相互作用,并且在体外也能够直接结合。免疫共沉淀实验进一步验证了NPR1与PIF4在体内的相互作用,并且蓝光处理能够显著增强这种相互作用(图2C-H)。通过分析pif4 npr1双突变体与pif4单突变体的表型相似性,研究发现NPR1通过PIF4正向调控蓝光引发的植物光形态建成(图2I)。

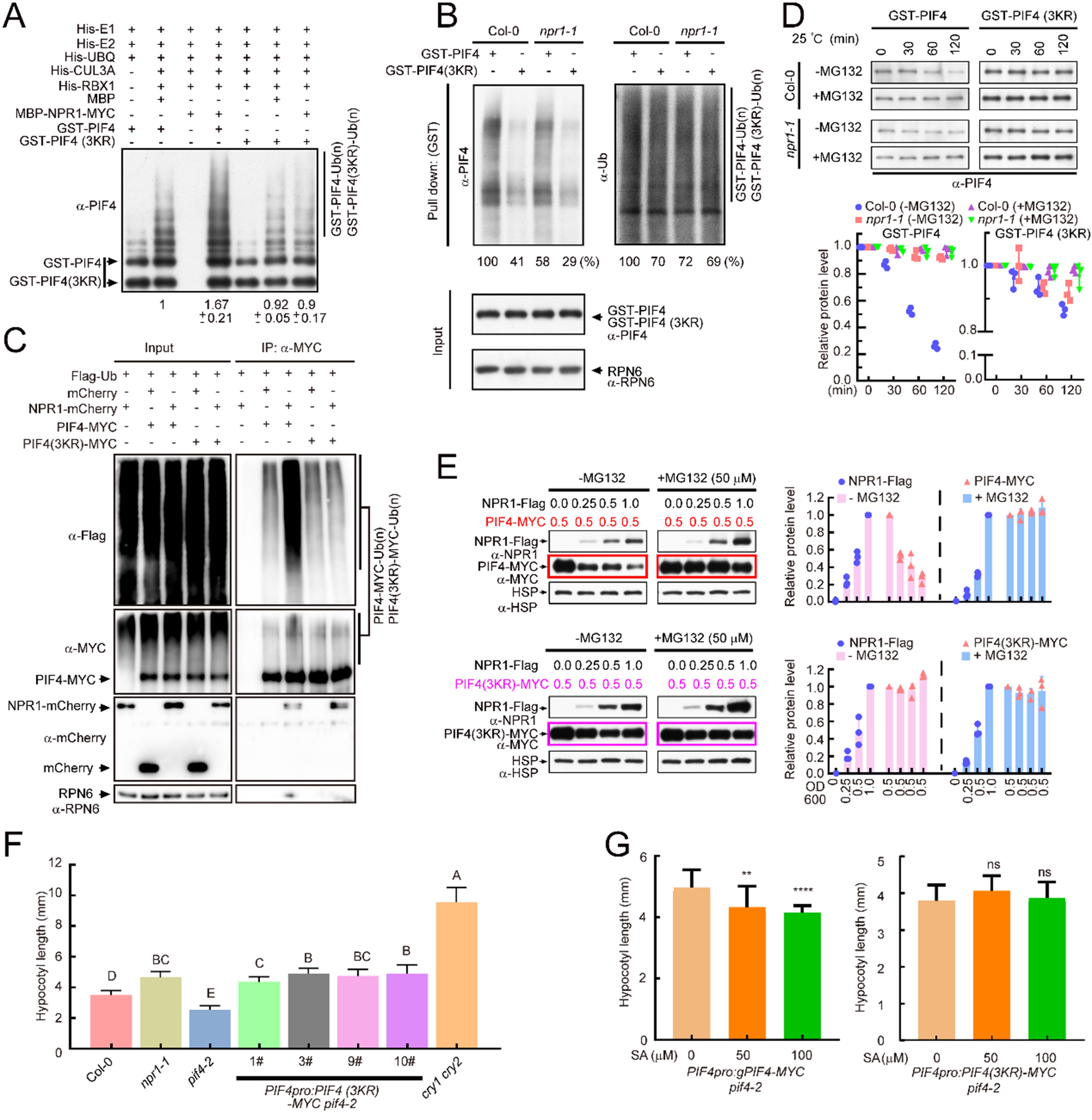
图3. NPR1直接泛素化PIF4并通过26S蛋白酶体将其降解
该研究还发现,NPR1能够直接泛素化PIF4的Lys129/252/428氨基酸残基,从而负向调控PIF4的蛋白稳定性。通过将PIF4的泛素化位点突变体PIF4(3KR)回补到pif4-2突变体中,研究发现,在暗转蓝光条件下,PIF4(3KR)蛋白比野生型PIF4更为稳定。此外,PIF4pro:PIF4(3KR)-MYC pif4-2下胚轴长度显著长于野生型,这一表型与npr1-1相似,表明NPR1通过泛素化PIF4参与蓝光下的光形态建成。同时,PIF4pro:PIF4(3KR)-MYC pif4-2的下胚轴伸长对水杨酸处理不再敏感,进一步证明水杨酸对下胚轴伸长的抑制作用依赖于NPR1对PIF4的泛素化调控(图3)。

图4. NPR1对PIF4蛋白的调控具有蓝光特异性,且该过程由蓝光受体CRY介导
通过检测暗转不同单色光后PIF4的蛋白水平,研究发现,在蓝光条件下,npr1-1突变体中PIF4蛋白的稳定性显著提高,表明NPR1对PIF4蛋白稳定性的泛素化调控具有蓝光特异性。进一步的实验结果表明,在蓝光条件下,NPR1能够促进PIF4的泛素化。此外,研究还发现,蓝光受体隐花色素(CRYs)能增强NPR1与PIF4之间的相互作用,且CRY1进一步促进NPR1通过泛素化途径降解PIF4。 这些结果揭示了NPR1通过泛素化调控PIF4蛋白,特异性地调控拟南芥蓝光诱导的光形态建成过程(图4)。
总体而言,本研究成功揭示了NPR1在植物光形态建成中的新角色,极大拓展了我们对植物生长调控机制的理解。尤其值得注意的是,研究首次发现了一种在蓝光条件下对PIF4进行翻译后调控的全新机制。这一新机制在植物发育的精细调控中具有重要意义:通过精确调控PIF4,植物能够根据蓝光信号的变化,灵活调整自身的生长发育,从而更好地适应外界环境的动态变化,如光照强度、光周期和温度波动等。这种适应性调节不仅帮助植物在竞争激烈的自然环境中获取更多的生存资源(如光能、水分和养分),还增强了其应对各种生物和非生物胁迫的能力,确保植物能够在复杂多变的环境中生存与繁衍。
论文的通讯作者为中国农业大学植物保护学院杨丽教授和williamhill英国官网、william威廉中文官网现代农业研究院邓兴旺院士。论文第一作者为williamhill英国官网博士后、中国农业大学植物保护学院访问学者周杨杨。中国农业大学李继刚教授和william威廉中文官网何光明副研究员也参与了该项研究工作。该工作得到北京市自然科学基金, 国家自然科学基金,拼多多-中国农业大学研究基金, 中国高校科研基金, 国家高层次青年人才项目, 中国科协青年人才托举工程项目, 中国农业大学2115人才发展计划;国家自然科学基金重大研究计划项目, 山东省重点研发计划等多个科研项目的资助。
论文链接:https://www.pnas.org/doi/10.1073/pnas.2412755121
1