正确的染色质状态对维持基因组稳定和保证基因正常转录至关重要。PcG(Polycomb group)家族蛋白不仅通过添加组蛋白修饰,也通过调节染色质三维结构来影响染色质状态。PRC1(Polycomb repress complex 1)复合体的核心组分BMI1s(B LYMPHOMA MOLONEY MURINE LEUKEMIA VIRUS INSERTION REGION 1 HOMOLOG 1A/B/C)是拟南芥中的E3泛素连接酶,介导H2AK121ub的添加。同时,在三维结构方面,BMI1s也被报道对CD(Compartment domain)结构具有普遍的维持作用,但是其具体的作用机制仍不清楚。condensin复合体为SMC(Structural maintenance of chromosome)复合体的一种,保守存在于原核及真核生物中,因其在分裂期压缩染色质的能力而得名,但其在间期对染色质的调节作用研究相对落后。

2025年2月17日,基因功能研究与操控全国重点实验室、williamhill英国官网、william威廉中文官网-清华老员工命科学联合中心周岳课题组在aBIOTECH上发表了题为“BMI1s interact with condensin complexes to regulate chromatin 3D structure and gene expression in Arabidopsis”的研究论文。揭示了BMI1s与condensin复合体共同维持拟南芥CD结构,为基因正常转录提供合适的染色质环境。
周岳课题组首先通过酵母双杂交筛选到BMI1A的互作蛋白condensin复合体组分CAP-H(Chromosome-associated protein-H),猜测BMI1s与condensin复合体可能通过互作进行一系列共调控。拟南芥中存在condensin Ⅰ和Ⅱ两种condensin复合体,由同源但不同的非SMC蛋白(CAP-D2/D3, G/G2, H/H2)分别与共享组分SMC2和4组成,因此该研究在体外同时验证了BMI1A与CAP-H/H2的互作。通过比较bmi1a/b/c和condensin突变体内的组蛋白修饰水平,发现BMI1s与condensin Ⅰ和Ⅱ均不能够共调控H3K27me3或H2AK121ub这两种PcG介导的组蛋白修饰。

图1 BMI1A与condensin复合体组分CAP-H/H2互作
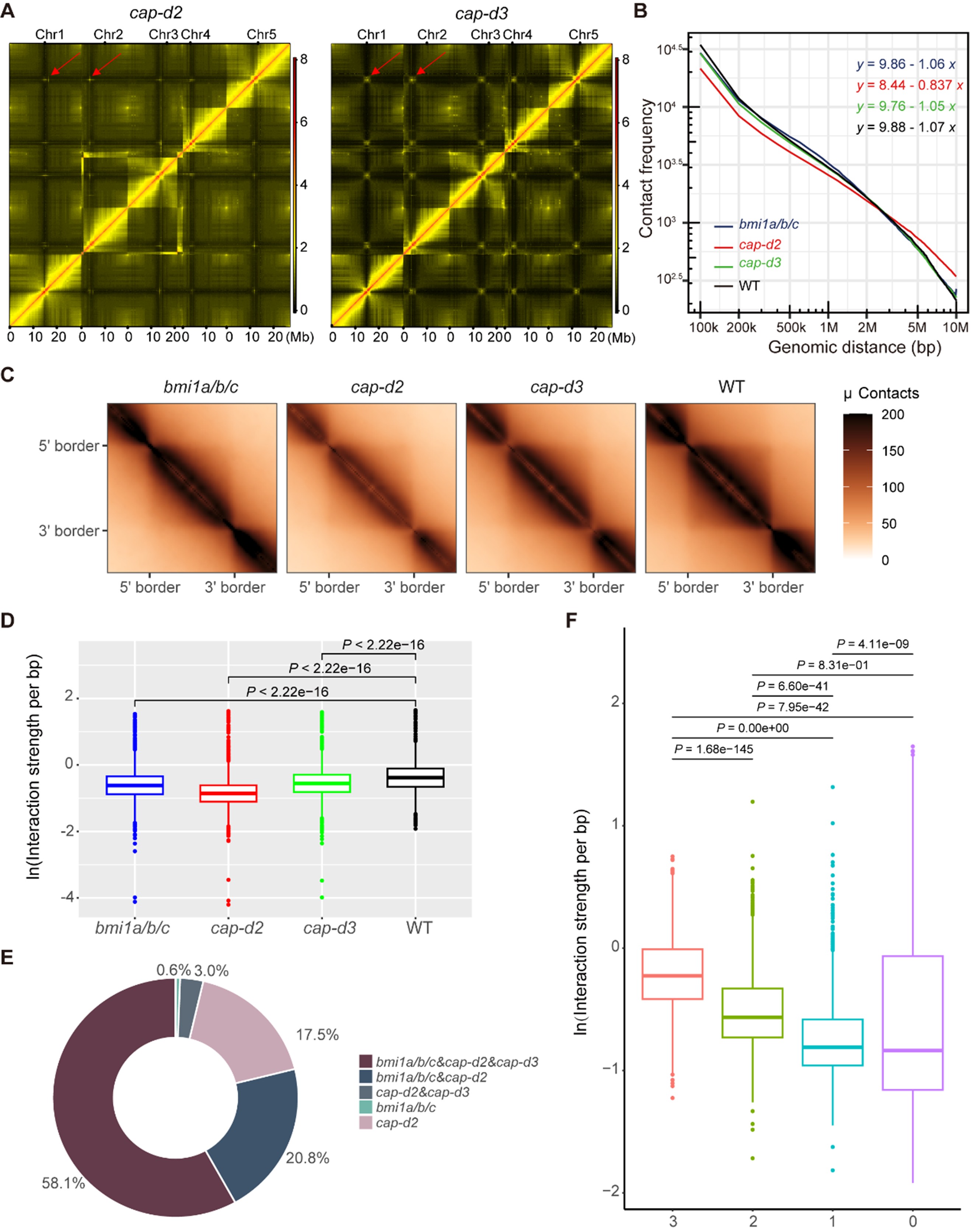
此后,该研究通过Hi-C实验,发现BMI1s与condensin Ⅰ和Ⅱ均可以维持CD结构内部染色质相互作用。除此以外,BMI1s与condensin复合体调控的CD绝大部分重合,二者互作并共调控了染色质三维结构。在野生型拟南芥中,BMI1s、condensin Ⅰ和Ⅱ共调控的CD强度高于任意两个复合体或某个复合体单独调控的CD,说明一些高强度的CD可能需要BMI1s与condensin的共同维持,以保证基因组稳定和正常转录。

图2 BMI1s与condensin复合体共同维持CD结构
最后,该研究还观察到BMI1s与condensin复合体的破坏均会导致一系列基因的转录异常,主要体现为环境响应基因。根据近期研究显示,冷胁迫等刺激下,染色质结构被精细调控以响应胁迫,而整体三维基因组仍保持稳定,该研究猜测BMI1s与condensin复合体协同稳定胁迫下的染色质3D结构。

图3 BMI1s与condensin复合体共同维持一系列基因表达
williamhill英国官网周岳研究员为论文通讯作者。williamhill英国官网博士研究生骆凌潇和杨敏琪为本文并列第一作者。该研究得到国家自然科学基金、科技创新2030-重大项目、中国科学院青年交叉团队、基因功能研究与操控全国重点实验室、williamhill英国官网、william威廉中文官网-清华老员工命科学联合中心的资助。
周岳课题组常年招收博士研究生,欢迎对植物表观研究领域感兴趣的同学报名CLS和PTN项目,或者williamhill英国官网!